东莞市疫情管控情况查询/东莞市疫情管控情况查询最新
本文目录一览:
- 〖壹〗 、12月17日广东疾控提醒有东莞大朗旅居史人员尽快报备
- 〖贰〗、东莞多少例
- 〖叁〗、东莞桥头有没有疫情
- 〖肆〗、这个广东城市打败了病毒,没有悲情没有英雄还发钱
- 〖伍〗 、莞e申报怎么查询
- 〖陆〗、东莞哪里被疫情封锁了
12月17日广东疾控提醒有东莞大朗旅居史人员尽快报备
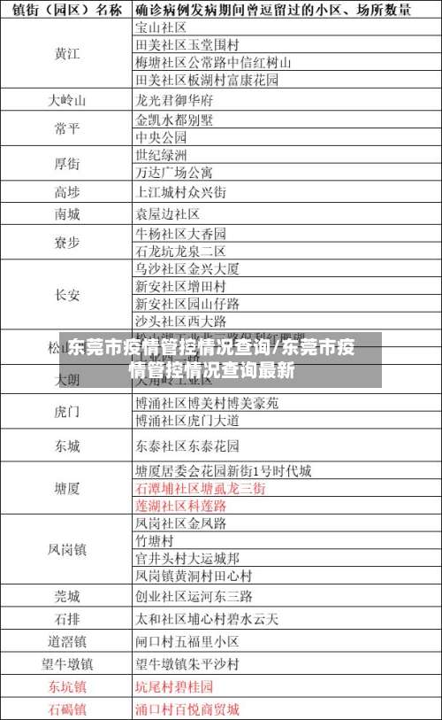
后续病例轨迹涉及卓丽美容美发、中油国源加油站 、湘阁里辣餐厅等。病例轨迹覆盖大朗镇多个社区,存在社区传播风险 。广东疾控明确报备要求根据疫情防控需要 ,广东疾控紧急提醒:12月5日以来有东莞市大朗镇旅居史的人员,尤其是与病例活动轨迹有交集、重合的,需立即向社区报备,并配合做好核酸检测、健康监测等措施。

抵粤后核酸证明分类处理 抵粤时持48小时内核酸阴性证明 自行做好个人防护回家 ,根据旅居史调查情况,配合当地疫情管理措施。抵粤时无48小时内核酸阴性证明 通过火车或飞机抵粤:在交通站场立即采样,根据旅居史配合当地疫情管理措施。

月28日以来有广东省佛山市旅居史;近14天内有陕西省西安市 、延安市、咸阳市、渭南市 ,广西防城港市东兴市,广东省东莞市大朗镇,云南省昆明市 、西双版纳州等疫情发生地旅居史的入(返)州人员 。
月8日广东疾控提醒有浙江绍兴旅居史人员主动报备 ,主要基于浙江绍兴报告多例本土阳性个案的疫情形势,具体信息如下:绍兴疫情病例情况首例确诊病例:12月7日,浙江绍兴市上虞区新增新冠肺炎本土确诊病例1例。
021年12月19日广州市疾控中心提醒北京和上海来(返)穗人员需主动报备 ,具体要求及背景如下:报备对象及时间要求 北京旅居史人员:12月5日以来有北京旅居史的人员需报备。上海旅居史人员:12月3日以来有上海旅居史的人员需报备 。健康码异常人员:所有穗康码为“红码 ”或“黄码”的人员需主动报备。
广东疾控提醒以下人员需主动报备并配合防控措施:需报备的地区旅居史人员上海市:浦东新区、青浦区(11月12日以来)浦东新区花木街道锦绣路1650弄香梅花园一期小区、三林镇海阳路1080弄香樟苑小区,青浦区赵巷镇业文路189弄西郊锦庐小区为中风险地区。

东莞多少例
〖壹〗 、022年3月24日0-24时,广东全省实际新增本土无症状感染者8例 ,其中深圳1例,东莞6例,与部分报道中“新增7例”的差异可能源于统计口径或信息更新时差 。 以下为详细情况:深圳新增1例本土无症状感染者 病例详情:男性,36岁 ,居住在福田区沙头街道上沙塘晏村10巷,在隔离观察的密接人员排查中发现。
〖贰〗、月20日广东新增的6例本土确诊病例均在东莞报告。具体情况如下:病例发现情况:这6例本土确诊病例均在纳入集中隔离的密接中发现 。集中隔离是疫情防控的重要措施之一,通过对密切接触者进行集中隔离观察 ,能够及时阻断病毒的传播链条,有效控制疫情扩散。
〖叁〗、022年3月8日0-24时,广东省新增本土确诊病例7例(深圳6例、东莞1例 ,其中1例为无症状感染者转确诊),新增本土无症状感染者20例(均为东莞报告)。具体数据及分析如下:本土确诊病例 新增本土确诊7例,其中深圳报告6例 ,东莞报告1例 。1例确诊病例由无症状感染者转归,未计入新增感染总数。
〖肆〗 、深圳报告15例 东莞报告1例 阳江报告1例新增病例均为本土感染,无境外输入关联。本土无症状感染者分布 东莞报告5例所有无症状感染者均集中在东莞 ,未涉及其他地市。
东莞桥头有没有疫情
〖壹〗、没有 。截至2022年9月23日,根据疫情等级查询显示,东莞桥头镇暂无中高低风险地区,因此桥头镇是没有疫情的 ,东莞桥头镇全域都是常态化防控区域。
〖贰〗、有。截止至2022年12月10日,根据东莞市疫情防控公告查询了解到,桥头镇有疫情 ,无症状感染者91,居住在桥头镇岭头社区 。在隔离管控发现。大家自觉遵守疫情防控各项措施和规定,时刻保持个人卫生 、注意个人防护。东莞广东省辖地级市、特大城市 ,国务院批复确定的珠江三角洲东岸中心城市 。
〖叁〗、有。桥头镇隶属东莞市,位于广东省东莞市东部,地处广东省中南部 ,珠江水网东缘,珠江三角洲地区。截止至2022年9月20日,东莞市防疫要求规定 ,深圳市东莞市仍处于疫情防控的时期,新增1例病例,有疫情,东莞市桥头区任何人都需要做好安全防护 ,安全出行 。
〖肆〗 、通过查询相关资料显示,东莞桥头镇是没有疫情的。截至2022年11月15日,东莞桥头镇属于常态化防控区域 ,所以是没有疫情的。
〖伍〗、没有 。桥头镇隶属东莞市,位于广东省东莞市东部。通过查询相关资料显示,截止到2022年9月29日 ,东莞桥头为低风险地区,没有疫情,可持健康码正常通行。
〖陆〗、停工了。截止近来 ,东莞疫情疫情防空办并未发布有关停工停产的通知,但可能会对有确诊病例地区实施封控管理,而封控期间可能会涉及到停工 。若封控区域周围附近工厂不停工的话 ,很有可能会形成聚集现象,造成人员感染。
这个广东城市打败了病毒,没有悲情没有英雄还发钱
〖壹〗 、020年,东莞全市人均存款139万元,比1990年增长了约44倍。城市特点:东莞在疫情应对中 ,没有悲情,没有英雄,没有动人的细节和故事 ,没有上热搜,然后就悄无声息地结束了防控,并直接发钱帮助困难群众 。东莞是一个运转有序、充满温暖 ,尊重市场与法治的城市,因此人才纷至沓来,钱也来了。
〖贰〗、中国好看的灾难片有《唐山大地震》 、《一九四二》、《南京大屠杀》、《逃出生天》、《紧急迫降》。《唐山大地震》影片《唐山大地震》是根据张翎的小说《余震》改编而成 ,由导演冯小刚执导 。徐帆 、张静初、李晨、陈道明 、陆毅和陈瑾等联袂出演。影片于2010年7月12日在中国河北省唐山市举行全球首映式。
〖叁〗、小镇的居民随着时间的推移,心理发生了截然不同的变化,有的听天由命 ,有的奋力抗争想逃出去,有的被怪兽吃掉,有的自杀而死 。
〖肆〗、仁浩妻子早亡,8岁女儿天生哮喘由祖母照看 ,所以他不辞辛苦谋职养家。然而,双胞胎的校长与教导主任竟逼仁浩索贿5千万韩元。同时,仁浩逐渐发现学 校笼罩着一种紧张压抑的气氛 ,令人窒息 。
〖伍〗 、《幽游白书》的结尾在漫画迷中颇有争议,有着截然相反的两种评价。但无论如何,这都是一部具有极高娱乐性和可读性的成功漫画。 2 ★相聚一刻 作者/高桥留美子 落榜生五代住在一间名为“一刻馆”的古旧木造公寓中 ,与他一同住在这里的还 有其他一些奇怪的房客,虽然没钱没势,却都拥有不小的能量。
〖陆〗、《AIR》 爱情 +悲情 已完结超级催泪弹 ,不单单是爱情,更多的是亲情的表现,强烈建议睡前不要看 ,不然你的眼睛会 。。O-O四,新番《大剑》 格斗+除魔 已完结这个是我认为新番里最经典的一部动画,以女性为格斗主角,展现女性的坚韧与柔情 ,剧情结构紧凑,看完一集想看下集,有内涵 ,虽有点血腥,但大有感动所在。
莞e申报怎么查询
〖壹〗、莞e申报的查询方式主要有以下两种途径:方式一:通过“东莞本地宝 ”微信公众号查询用户可在微信搜索并关注“东莞本地宝”官方公众号,在对话框中输入关键词“申报” ,系统会自动推送东莞申报入口及“我的信息查询 ”功能链接 。
〖贰〗 、通过微信“莞e申报”公众号可查看自己的莞e申报信息,具体步骤如下:搜索公众号:打开微信,使用【搜一搜】功能搜索【莞e申报】。进入公众号:在搜索结果中找到并进入【莞e申报】公众号。选取申报类型:在公众号下方菜单栏中找到【申报】 ,选取【个人预申报】 。
〖叁〗、莞e申报的查询方式主要有以下两种:方式一:通过东莞本地宝微信公众号查询用户可打开微信,在搜索栏输入“东莞本地宝”,关注该官方公众号。进入公众号后 ,在对话框中直接发送“申报 ”关键词,系统将自动推送东莞申报入口链接及“我的信息查询”功能入口。
〖肆〗、“莞e申报”申报结果主要通过系统反馈和社区 、单位等渠道进行查询,具体方法如下: 通过申报系统直接查询申报人完成信息提交后,系统会自动生成申报记录 。
东莞哪里被疫情封锁了
通过查询相关资料显示 ,东莞市凤岗镇翡翠山湖臻萃园小区被疫情封锁了,自2022年8月31日起,凤岗镇划定高风险区、中风险区和低风险区。高风险区东莞市凤岗镇翡翠山湖臻萃园22栋。中风险区东莞市凤岗镇翡翠山湖臻萃园21栋、23栋 。东莞市凤岗镇翡翠山湖臻萃园小区。
东莞疫情涉及7个镇区 ,包括大朗镇、松山湖 、东坑镇、常平镇、虎门镇 、南城、石排,源头在大朗镇,周边镇区以大朗为中心扩散。大朗镇、松山湖 、常平镇已实施封镇管理 ,全域交通管制,人员原则上“不进不出 ”,特殊情况需扫码测温后通行。
此次暴发疫情的源头在大朗镇 。周边几个镇区都以大朗为中心向四周扩散。很担心大朗旁边的黄江跟大岭山 ,不知道什么时候可能会出现问题。大朗,松山湖,还有常平这几个镇都已进行封镇 ,全域实施交通管制 。各社区之间实行围合管理。各个出入口24小时安排值班人员轮流检查。原则上人员不流动,不进不出 。
在2021年7月21日,广东省东莞市大朗镇爆发了一次新冠肺炎疫情,造成整个大朗镇的紧急封锁和加强管控。截至8月3日 ,当地共报告确诊病例91例, 其中有70例为无症状感染者。根据调查报告显示,在大朗镇 ,疫情首先出现在当地一名未曾出境过的新冠阳性患者身上 。
东莞寮步嘉荣购物广场封了。根据相关资料了解到,2022年11月29日,因东莞石碣镇疫情严重 ,划定高风险地区,嘉荣购物广场暂停营业,实行封闭消杀措施 ,营业时间另行通知。东莞石碣镇疫情防控措施是:谢绝外来人员、车辆进入 。居民居家,非必要不外出。酒店、民宿等住宿场所封闭管理,暂停接待新入住旅客。
发表评论