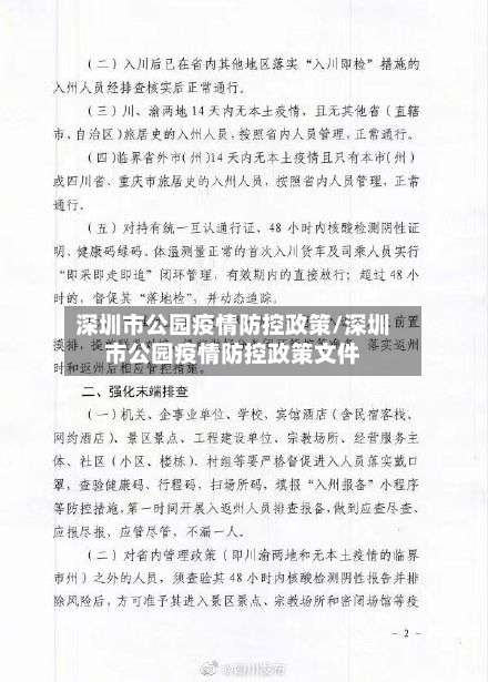
深圳市公园疫情防控政策/深圳市公园疫情防控政策文件
本文目录一览:
- 〖壹〗、cocopark深圳福田核酸要求
- 〖贰〗 、深圳大梅沙海滨公园暂停开放(1月9日起)
- 〖叁〗、1月8-9日深圳湾公园定点观鸟活动暂停开展
cocopark深圳福田核酸要求
通过查询相关资料显示,cocopark深圳福田核酸要求是:高风险区来(返)深圳福田人员。实施7天集中隔离 ,第7天各开展一次核酸检测 。中风险区来(返)深圳福田人员。实施7天居家隔离,第7天各开展一次核酸检测。低风险区来(返)深圳福田人员一律须凭24小时内核酸阴性证。

持有48小时核酸检测报告 。cocopark是深圳福田唯一公园版情景式购物中心,是公共场所。截止2022年8月30日,根据深圳市疫情防控相关规定:深圳为常态防控区 ,居民前往公共场所需要持有48小时核酸检测报告,佩戴口罩。

持有48小时核酸检测报告 。cocopark是一家深圳唯一公园版情景式购物中心,因为疫情原因 ,该购物中心需要持有48小时以内的核酸检测报告才可以进入,这家购物中心里面售卖各种用品,种类齐全。

不需要。福田cocopark是一家公园版情景式购物中心 ,通过查询相关资料显示,进去购物仅需要提供健康码即可,不需要48小时的核酸检测 。
进出须凭48小时核酸检测阴性证明。cocopark深圳唯一公园版情景式购物中心 ,CBD版块新商业代表,于2006年9月30日正式对外开放。只需要出示自己的健康码绿码以及行程码和测体温, 这些没问题就可以进入cocopark 。
要。cocopark指的是坂田星河 ,位于龙岗区坂田街道雅宝路,根据龙岗区疫情防控最新政策查询可知,截止2022年9月16日,需要48小时核酸检测 ,做好个人防护、注意个人卫生和健康监测,自觉遵守各项防控要求。
深圳大梅沙海滨公园暂停开放(1月9日起)
〖壹〗、深圳大梅沙海滨公园自1月9日起暂停开放,恢复时间待通知 。暂停开放原因:为进一步加强园区疫情防控工作 ,切实保障广大市民游客人身安全,大梅沙海滨公园即日起暂停开放。相关防疫措施:罗湖区提级管理:自1月7日起,罗湖区对辖区实施提级管理 ,进入公共场所消费人员需持48小时内核酸检测阴性证明。
〖贰〗 、最新通知显示,大梅沙海滨公园在2022年1月9日暂停对外开放,具体开放时间未定。如果计划在非开放期间游览大梅沙 ,只需直接前往即可 。从5月至10月的周末,前往大梅沙需要进行预约。
〖叁〗、大梅沙海滨公园近来暂停开放,不可以进入。开放时间状态:根据最新信息 ,大梅沙海滨公园已暂停开放 。请游客们注意这一变化,避免前往。公园简介:大梅沙海滨公园位于深圳特区东部,地处南海之滨,拥有三面环山、一面临海的独特地理位置 ,以及绵延1800米的开阔沙滩,是深圳市民和外来游客喜爱的海滨休闲胜地。
〖肆〗 、每年旺季5月-10月(一般是五一假期至十一假期期间)去深圳大梅沙海滨公园是需要预约的,预约免费 。其他时间段去大梅沙不需要预约 ,但是需查验健康码、行程卡、测体温。最新消息:为进一步加强园区疫情防控工作,切实保障广大市民游客人身安全,大梅沙海滨公园2022年1月9日起暂停开放。
〖伍〗 、大梅沙海滨公园作为深圳市盐田区标志性海滨景区 ,其开放状态及管理政策受季节与客流量影响 。根据最新信息,该公园全年开放,但具体时间及预约要求需结合当前日期(2026年2月3日)分析如下:基础开放时间 公园常规开放时间为每天6:30至23:00(多平台信息印证) ,全年无休。
〖陆〗、大梅沙海滨公园作为深圳著名的免费公共海滩,其开放情况如下:当前开放状态根据盐田区文体局最新通告,大梅沙海滨公园全年常态化开放(极端天气或特殊活动除外)。2023年夏季(5-10月)的开放时间为 7:00-23:00 ,夜间22:00后禁止下海游泳 。冬季(11月-次年4月)调整为 7:00-18:00。
1月8-9日深圳湾公园定点观鸟活动暂停开展
月8 - 9日深圳湾公园定点观鸟活动因疫情防控需要暂停开展。以下是相关详细信息:深圳湾公园相关安排定点观鸟活动:依据疫情防控有关规定,本周1月8 - 9日深圳湾公园定点观鸟活动暂停开展。自然教育中心/自然学校:深圳湾公园自然教育中心/自然学校正常开馆,同一时间段入园参观人数限制20人 。
023深圳湾公园观鸟活动时间为每年的10月到次年4月的周末,上午或者下午(随潮位变动而变化)。以下是关于活动的具体说明:活动时间范围:该观鸟活动覆盖了整个候鸟迁徙季 ,即从每年的10月开始,一直持续到次年的4月。具体活动时间:活动在周末的上午或下午进行,具体时间会根据当天的潮位情况有所调整 。
每年的10月到次年的4月周末 ,深圳湾公园基本上都会举办观鸟活动。活动地点位于深圳湾A区海滨生态公园的第一个亲水平台,现场报名,每10人一场 ,每场持续20-25分钟,每次4场。
每年10月至次年4月的周末,这里基本都会举办观鸟活动 。地址:深圳市南山区望海路观鸟活动地点:深圳湾区海滨生态园第一亲水平台(见MCF绿色帐篷)报名:现场报名 ,每10人一个。每场20-25分钟,每场4局。

发表评论